PA视讯(中国区)官网 - PlayAce
首页
部门概况
部门简介
部门领导
机构设置
人员分工
规章制度
教学研究
教学建设
教学运行
成绩学籍
实践教学
素质教育
本科招生
教学质量
评估认证
教师教学发展
教学信息
教学研究
教学建设
教学运行
成绩学籍
实践教学
素质教育
本科招生
教学质量
评估认证
教师教学发展
办事流程
学生
教师
教学管理人员
下载中心
学生
教师
教学管理人员
党建工作
支部园地
职工之家
政治理论学习
本科生院
UNDERGRADUATE SCHOOL
(招生办公室、教学质量监控与评估中心、教师教学发展中心)
首页
部门概况
部门简介
部门领导
机构设置
人员分工
规章制度
教学研究
教学建设
教学运行
成绩学籍
实践教学
素质教育
本科招生
教学质量
评估认证
教师教学发展
教学信息
教学研究
教学建设
教学运行
成绩学籍
实践教学
素质教育
本科招生
教学质量
评估认证
教师教学发展
办事流程
学生
教师
教学管理人员
下载中心
学生
教师
教学管理人员
党建工作
支部园地
职工之家
政治理论学习
办事流程
学生
教师
教学管理人员
您的当前位置:
首页
>
办事流程
>
学生
> 正文
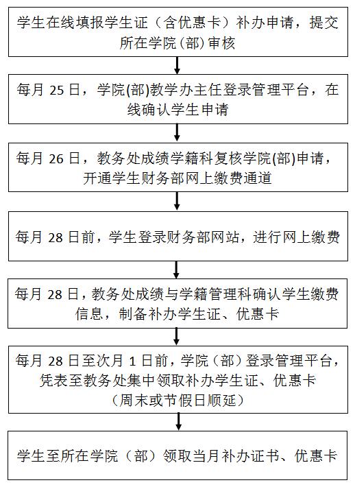
学生证(优惠卡)补办
发布时间:2021-11-25 11:03 作者:本站编辑 来源:本站原创 浏览次数: